制定日期:2025年6月 制定:胡道玖 审核:胡伟 批准:杨宁
一、专业说明
专业代码:020101

二、培养目标
本专业培养具有良好的思想品德和道德修养、自觉践行中国特色社会主义核心价值观;具有扎实的经济学基础知识和基本理论,熟练掌握现代经济分析方法,熟悉中国经济运行和改革实践,专业知识面宽,研究分析能力强,具有国际视野和创业创新能力且兼有电力能源行业相关知识的复合型经济学人才。本专业的毕业生能够在电力、新能源、金融、证券及其它各类企事业单位和政府部门从事综合性经济分析与管理、政策研究、经济分析、预测及规划等工作。
本专业学生毕业后,通过5年左右的实践,期望达到以下目标:
目标1. 能严格遵守职业道德规范和所属职业体系的职业行为准则;掌握一定的职业健康安全、环境的法律法规、标准知识;具有创新、实践、创业的基本素质。【职业素养】
目标2. 熟练掌握现代经济分析方法,熟悉中国经济运行和改革实践,专业知识面宽,研究分析能力强,具有一定创业创新能力。【业务能力】
目标3. 具备竞争意识、合作精神、坚强毅力,具有良好的团队协作精神和能力,集体观念强、乐于助人。【沟通合作】
目标4. 具有全球化意识与国际视野,及时跟踪经济学领域与电力能源行业发展前沿,熟悉与国际经济学密切相关的基本知识,能进行跨文化交流与经济合作。【宽广视野】
目标5. 对终身学习有正确认识,具有不断学习并更新专业知识和适应专业领域科技发展的能力; 具有针对经济金融等工作领域的判断能力; 具有决策能力与责任意识,在工作中能充分发挥其决策能力并能承担有关责任。【自我提升】
三、毕业要求
本专业学生通过系统学习经济学的基本理论、电力能源经济相关的基础知识、数量分析方法、金融实务操作以及创新创业相关的专业基础知识,毕业时在思想、知识和能力方面应达到如下要求:
1. 思想品德:具有坚定正确的政治方向和坚定的理想信念,拥护中国共产党的领导,坚持四项基本原则,具有良好的思想品质、道德修养、健全的人格和健康的体魄;具有科学素养、人文底蕴、文化品位和进取精神;能够传承弘扬中华优秀传统文化;具备职业伦理、职业认同和良好的职业素养;关心社会问题和国家发展,具有强烈的社会责任感和社会公益意识, 能够主动参与社会实践,践行社会主义核心价值观。
2. 学科知识:具备系统扎实的经济学基础知识、专业知识和专业技能;掌握经济学专业的研究思路和研究方法,了解经济学专业相关学科的历史、现状和前沿发展动态。具有丰富的跨专业知识和跨领域知识融通能力和实践能力。
3. 应用能力:具有综合运用经济学专业理论分析和解决现实经济领域复杂问题的能力,能够提出相应对策或方案,并对对策和方案的政策依据、社会环境和可能的社会影响进行分析。
4. 创新能力:能够运用经济学专业的研究思路和方法组织和开展调查和研究,具有逻辑思维能力、反思意识和批判精神,能发现、辨析、总结、评价经济学专业及相关领域的现象和问题,形成个人判断、见解或对策,具有较强的实践能力和创新创业能力。
5. 信息能力:具有信息素养和数字化技术应用能力,能够运用各类技术和工具获取和分析相关信息,能够熟练使用办公软件、专业软件和网上办公系统,能够使用相关模型进行经济学分析和判断。
6. 沟通表达:具有较强的沟通表达能力,能够使用准确规范的语言文字,逻辑淸晰地表达个人观点,能够与同行和社会公众进行有效沟通,具有一定的宣传和推广能力。
7. 团队合作:注重团队协作,具有较强的组织、协调和管理能力,与团队成员和谐相处,协作完成复杂性任务。
8. 国际视野:尊重和理解世界不同文化的差异性和多样性,具有良好的国际理解和交流能力,了解国际动态,关注经济学专业领域的全球重大问题,具有开展经济领域国际交流与合作的能力。
9. 学习发展:具有自我规划、自我管理、自主学习和终身学习能力,主动提升自已,适应社会和个人高层次可持续发展的需要。
四、主干学科
理论经济学、应用经济学、管理学。
五、核心课程
政治经济学、微观经济学、宏观经济学、统计学、财政学、金融学、计量经济学、会计学、环境与资源经济学、能源经济学、电力经济理论与实务等课程。
六、主要实践性教学环节
工程认知实训、社会调查、电力系统生产认识实习、创新创业实训、毕业实习和毕业论文(设计)。
七、主要专业实验
会计学实践模拟、计量经济学分析实训、电力经济理论与实务模拟实验、电力能源相关数据的模型分析实训、证券投资实践模拟等。
八、学制、毕业学位要求及授予学位
本专业基本学制4年,学生可在3-6年内完成学业。
学生在规定的时间内学完培养方案规定的全部课程和学习任务获得相应的学分(修满165.5学分),劳动教育32学时,达到《国家学生体质健康标准》合格要求,符合各项要求者,准予毕业并发给毕业证书。毕业生符合国家和学校的有关规定者,经校学位委员会审查通过,授予经济学学士学位。
九、各类课程学时学分分配表
学时分配(课内2280学时,集中实践568学时,共2848学时,其中必修课2416学时,选修课432学时) | |||
类别 | 内容 | 比例 | |
通识必修课程 | 思政类、语言与工具类、综合素养类、能源电力特色类等:(760学时) | 占课内学时 33.33% | |
通识选修课程 | 人文社科类、艺术审美类、自然科学类、英语拓展类:(160学时) | 占课内学时 7.0% | |
学科基础课程 | 公共基础课:(256学时) | 占课内学时 11.23% | 占课内学时 32.98% |
专业基础课:(496学时) | 占课内学时 21.75% | ||
专业教育课程 | 专业核心课(必修):(336学时) | 占课内学时 14.74% | 占课内学时 26.67% |
专业选修课:(272学时) | 占课内学时 11.93% | ||
集中实践课程 | 必修课课内实验、上机等:(112学时) | 占必修课总学时28.15% | |
集中实践教学环节:(568学时) | |||
十、教学安排指导表(另附表)
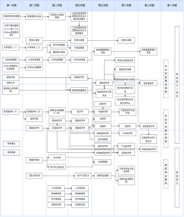
十一、课程导图

十二、专业培养目标、毕业要求及其与课程的对应关系表
(一)专业毕业要求与培养目标的支撑关系
毕业要求 培养目标 | 培养目标1 | 培养目标2 | 培养目标3 | 培养目标4 | 培养目标5 |
1.思想品德 | √ |
|
|
|
|
2.学科知识 |
| √ | √ | √ |
|
3.应用能力 |
| √ | √ |
|
|
4.创新能力 |
| √ | √ | √ |
|
5.信息能力 |
| √ |
| √ | √ |
6.沟通表达 |
| √ | √ | √ |
|
7.团队合作 | √ |
| √ | √ |
|
8.国际视野 | √ |
| √ | √ | √ |
9.学习发展 |
| √ |
| √ | √ |
注:在有对应关系的框内填“√”
(二)专业所设课程对毕业要求的支撑矩阵图(见附件)